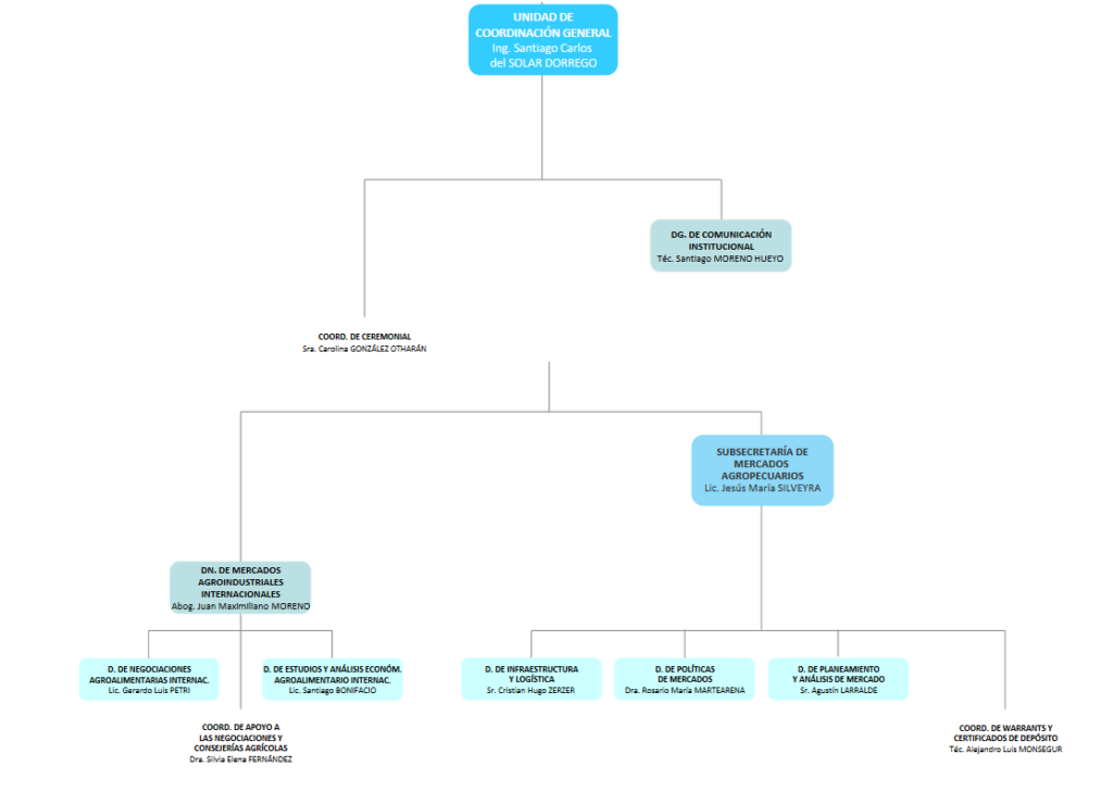
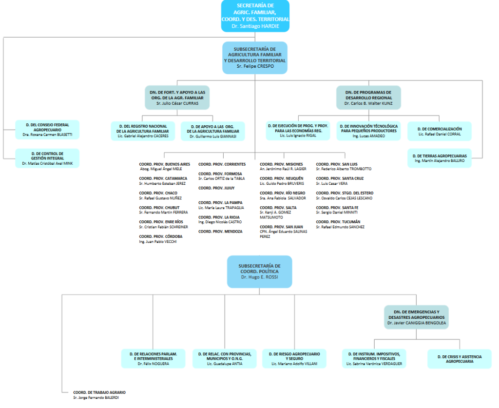
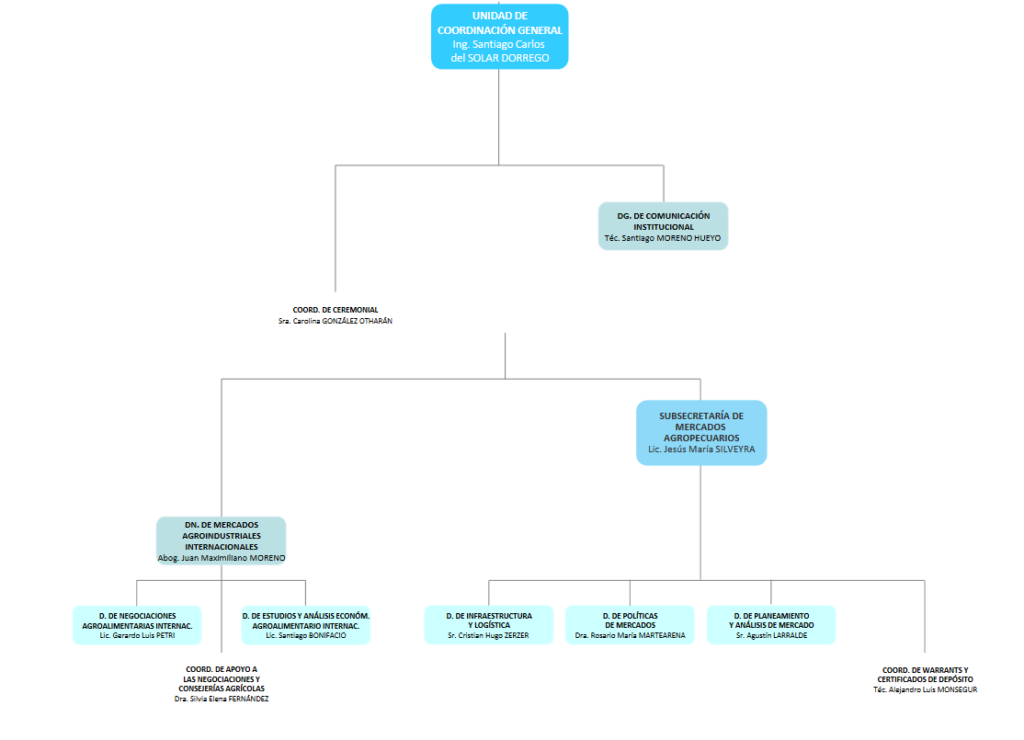
Con la reinstauración del Ministerio de Agricultura, Ganadería y Pesca, a cargo del Luis Miguel Etchevehere, ese organismo volvió a contar con tres secretarías: de Agricultura, Ganadería y Pesca a cargo de Guillermo Bernaudo; de Alimentos y Bioeconomía a cargo de William Andrew Murchinson; y de Agricultura Familiar, Coordinación y Desarrollo Territorial a cargo de Santiago Hardie. La Unidad de Coordinación General de esas tres dependencias está a cargo de Santiago del Solar Dorrego.
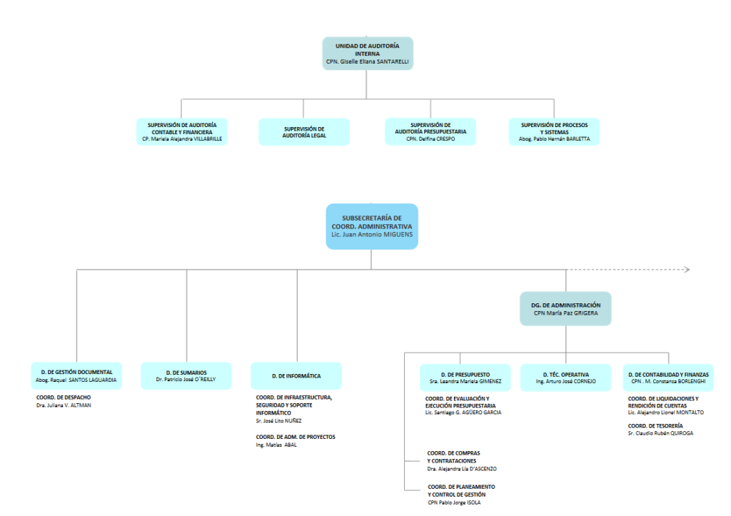
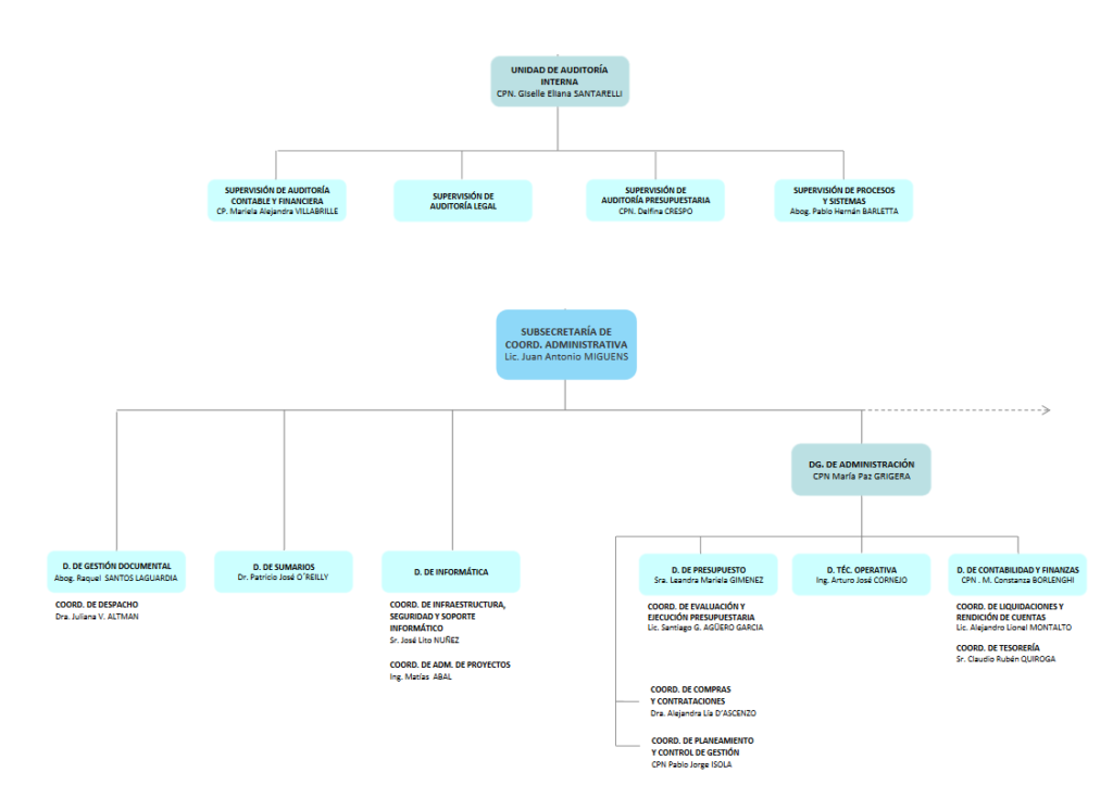
El nuevo ministerio cuenta con siete subsecretarías: Agricultura (Luis María Urriza), Ganadería (Rodrigo Troncoso), Pesca y Acuicultura (Juan Manuel Bosch), Agricultura Familiar y Desarrollo Territorial (Felipe Crespo), Coordinación Política (Hugo Rossi), Coordinación Administrativa (Juan Antonio Miguens) y Mercados Agropecuarios (Jesús María Silveyra).
La nueva estructura dispone de cuatro unidades de supervisión (contable, legal, presupuestaria y de sistemas), 17 direcciones generales, 55 direcciones específicas y 49 unidades de coordinación.
Fuente: mapadelestado.jefatura.gob.ar


















